会员中心
|
English
首页
产品与标准
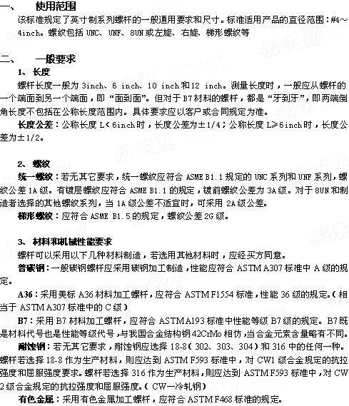
ASME/ANSI B 18.31.3 - 2009 螺纹杆(统一螺纹) (A307, F1554, A193, CRES,F593,F468)
[
技术
]
简体
繁体
螺纹杆(统一螺纹) (A307, F1554, A193, CRES,F593,F468) ASME/ANSI B 18.31.3 - 2009
引用参考
螺栓、螺钉和螺柱性能等级及常用牌号及近似牌号(按GB/T3098.1-2010相关规定选择)
注:技术数据仅供参考,请以官方原件为准!
我要留言
我要纠错
我要投诉
© 易紧通
服务热线:
4006-164580(免长途费)